Understand AI Teams of Agents
As you move from simple question-answer interactions to end-to-end autonomous workflows, a single agent often reaches its limits. Trying to pack complex logic, multiple tool calls, and compliance checks into one "super agent" can lead to fragile prompts and maintenance issues.
GlobalAI allows you to structure this complexity using Teams of Agents.
A Team enables you to specialize. Instead of one agent doing everything, you assign distinct roles (such as Planner, Executor, and Reviewer) to specific agents that collaborate to achieve a shared goal.
Why use Teams?
- Separation of Concerns: Assign focused responsibilities to distinct agents. If a process fails, you know exactly which specialist agent (for example, the Compliance Checker) to debug.
- Adversarial Review and Safety: Reduce hallucinations by employing a Critic agent to explicitly review outputs for errors, and a Guardrail agent to enforce policy and compliance before results reach the end customer.
- Scalability and Reuse: Reuse specialized agents across different products. For example, a Data Privacy agent can be built once and added to multiple different teams.
- Complex Orchestration: Manage long-running sessions where an orchestrator determines the next action, rather than relying on a single prompt to control the entire flow.
- Coordinated Reasoning: Teams allow for cross-checking and iteration, improving quality and reducing the risk of a single agent hallucinating or missing edge cases.
- Autonomous Goal Pursuing: The team structure provides the backbone for moving from “chatbots” to autonomous, evolving systems that plan, act, observe, and adapt over time.
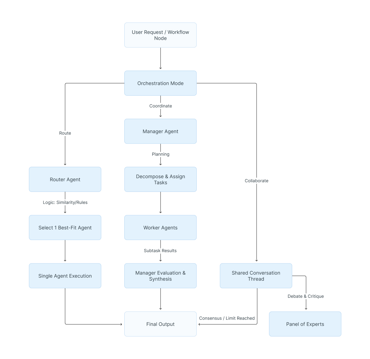
Orchestration Modes
When you configure a Team in the Workflow editor, you must select an Orchestration Mode. This defines the architecture of how your agents interact, share data, and make decisions.
GlobalAI supports three distinct modes: Route, Coordinate, and Collaborate.
Request Lifecycle
Regardless of the mode you choose, the general lifecycle of a request within a team follows this logic:

Mode Details
Select a tab below to explore the specific logic, communication flow, and best use cases for each orchestration architecture.
- Route Mode
- Coordinate Mode
- Collaborate Mode
"Who should answer this?"
In Route Mode, a single controller (the Router Agent) acts as a dispatcher. It analyzes the incoming request and selects exactly one best-fit agent to execute the task.
- Logic: The Router uses semantic similarity, rules, or LLM reasoning to decide which agent possesses the necessary skills.
- Communication: There is no communication between the specialized agents. The flow is serial: Router → Selected Agent → Output.
- Best For: Scenarios where skills are mutually exclusive, such as distinguishing between a "Legal Query" and a "Travel Request".
"How do we divide this task among specialists?"
In Coordinate Mode, a Manager Agent orchestrates multiple Worker Agents. The Manager is responsible for planning, decomposing the user request into subtasks, and assigning them to the appropriate workers.
- Logic: The Manager creates a detailed task plan (including dependencies and ordering) and sends instructions to workers. Tasks can be sent sequentially or in parallel depending on the Manager Agent's plan.
- Communication: Workers report back to the Manager. Workers do not talk directly to each other.
- Best For: Complex workflows requiring strict quality control, such as "Build an MVP" or "Run a Research Pipeline," where a central authority must verify the output.
"Let us all think together and refine the solution."
In Collaborate Mode, agents act as a panel of experts. There is no central manager or dispatcher. Instead, agents communicate directly in a shared conversation thread to solve open-ended problems.
- Logic: Agents contribute hypotheses, code, or critiques. They can challenge each other's assumptions and refine solutions iteratively.
- Communication: Decentralized and autonomous. The conversation stops when a consensus is reached, a time or turn limit is hit, or a specific agent designated as the “finalizer” produces the output.
- Best For: Brainstorming, design, debugging, or research tasks where multiple perspectives are required.
Determinism Trade-off Collaborate Mode enables richer reasoning but is harder to guarantee deterministic results compared to Route or Coordinate modes.
Comparison Matrix
Use this table to decide which architecture fits your use case.
| Mode | Topology | Key Characteristic | Best Use Case |
|---|---|---|---|
| Route | One-to-One | Dispatching & Selection | Distinct, non-overlapping tasks (for example, Intent Classification). |
| Coordinate | Hierarchical | Planning & Control | Multi-step workflows needing oversight (for example, Software Development). |
| Collaborate | Mesh/Shared | Consensus & Debate | Creative synthesis or brainstorming (for example, Strategic Planning). |
Related articles
Now that you understand Teams of Agents, you might want to learn more about: